工具特色:
-
評估議題發展現況,篩選出合適專案團隊發展的議題。
-
清晰的設計思考流程,幫助跨部門的共識建立,按步就班產生行動方案。
工具內容:
-
重點議題潛力探索畫布 (共1張)
-
定義策略發展機會畫布 (共1張)
-
發展未來策略方向畫布 (共1張)
-
人資發展趨勢牌卡 (共20張)
工具步驟:
-
重點議題潛力探索:針對重點議題,交流目前業務推動現況、需求缺口、未來機會拓展等想法。
-
定義策略發展機會:挖掘上一實作的主要發現,轉化為「我們可以怎樣—How Might We (HMW)」的提問。
-
發展未來策略方向:接續上一實作發展出的HMW,發想可執行的對應策略與行動方案。
步驟指引:
Step1: 重點議題潛力探索 (建議時長50分鐘)

圖一 、步驟說明與範例:重點議題潛力探索 (資料來源:本研究繪製)
-
針對5大類重點議題,從自身單位或部門環境中思考,盤點目前有做到哪些項目?
-
每人至少寫5張便利貼
-
請將便利貼貼到畫布,並和組員們進行分享
-
針對5大類重點議題,從自身單位或部門環境中思考,有哪些正面或負面的回饋和經驗,可以分享?
-
每個議題都要寫至少2張便利貼(1張好的、1張不好的)
-
請將便利貼貼到畫布,並和組員們進行分享。
-
將概念類似的便利貼整理在一起。接著每人透過點點貼紙投票,決定下個實作要延續發展的議題。
-
每人2票
Step2: 定義策略發展機會 (建議時長60分鐘)

圖二、步驟說明與範例:定義策略發展機會 (資料來源:本研究繪製)
-
根據挑選出的重要議題及討論內容,針對此議題的推動,尚有哪些缺口,以及主要影響對象。
-
缺口:每人至少寫3張便利貼
-
張貼並與組員們分享1mins
-
將概念類似的便利貼整併
-
依據缺口和主要影響對象,試著發想出3-4個潛在需求。
-
每人至少寫3張便利貼
-
張貼並與組員們分享1mins
-
將概念類似的便利貼整併
-
使用 How Might We 定義出實際可解的問題,將這個潛在需求轉化為設計機會。
-
每人寫1張便利貼
-
透過點點貼紙投票,決定下個實作要延續發展的HMW。
-
每人2票

圖三、趨勢牌卡-人資發展趨勢(資料來源:本研究繪製)
Step3: 發展未來策略方向 (建議時長30分鐘)

圖四、步驟說明與範例:發展未來策略方向 (資料來源:本研究繪製)
-
目標群眾:描述目標受眾或對象是誰(具體類型或特徵),將目標受眾清楚細分與提出。
-
行動方案/機制:發想出短期、中期、長期的行動方案或相關機制。
-
每人寫5張便利貼
-
運用資源:思考有哪些關鍵夥伴、資金來源、可用技術或空間。
-
每人寫3張便利貼
-
預期效益:預計有哪些的產出或成果(質化、量化)。
-
每人寫3張便利貼
-
重新檢視行動方案是否與HMW呼應,並為此訂定計畫標題。

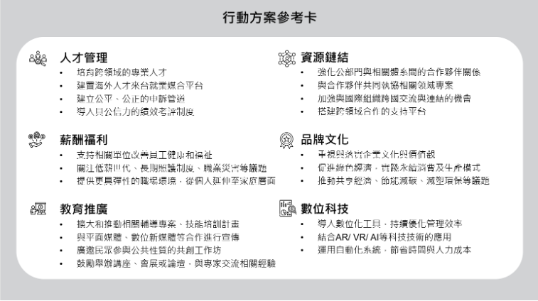
圖五、行動方案參考卡 (資料來源:本研究繪製)
工具應用案例:
-
行政院人事行政總處公務人力發展學院-設計思考與跨域整合共創工作坊
-
財政部人力總處-未來情境創新工作坊